烟雨江湖双棍阵容搭配,烟雨江湖棍主角加点
- 单机攻略
- 2025-10-01 13:49
- 89热度
烟雨江湖双棍阵容搭配的今日更新不仅仅是技术上的更新,更是人们生活方式的改变。今天,我将和大家探讨关于烟雨江湖双棍阵容搭配的今日更新,让我们一起探讨它对我们生活的影响。

烟雨江湖拘魂阁武功搭配推荐_烟雨江湖手游
棍随搭配 前排:烛龙枪法和步天或离火。烛龙枪法作为棍法中的佼佼者,能够提供稳定的输出和防御能力,步天或离火则可以进一步增强其生存能力和输出效果。后排:烛龙和龙象。在后排,烛龙枪法依然能够发挥其输出优势,而龙象功则能够提升角色的气血和内息,增强其持久战能力。刀随搭配 前排:太虚刀和碧波。
烟雨江湖拘魂阁武功搭配推荐如下:棍随搭配 前排:烛龙枪法搭配步天或离火。烛龙枪法以其高伤害和稳定的输出著称,步天或离火则可以提供额外的生存能力和属性加成,使棍随在前排更加稳固。后排:烛龙枪法搭配龙象功。

烟雨江湖拘魂秘籍选择及搭配建议如下:秘籍选择 幻影剑诀:虽然前期命中较低,但在输出伤害上表现及格。与五狱剑相比,幻影更偏向于副本使用,而五狱则更适合武道。就实用性而言,幻影略强于烛龙剑诀。玄冥神功:该秘籍适合用于给角色如凌烟打debuff。虽然硬度不如步天歌诀,但防御思路不同,各有优势。
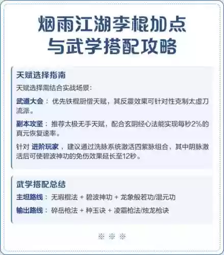
烟雨江湖少林40级拘魂阁攻略 角色与随从选择 主角:可以选择拳或棍作为主要武功方向。随从:初始随从:根据个人喜好选择,其中苏的天赋较为完美。田鹏:白嫖10%阅历,是性价比很高的选择。刘如意:天赋同样完美,可考虑作为辅助随从。加点建议 棍主:主要加根骨和内息,身法可不加。
在《烟雨江湖》拘魂阁中,为桃花、薛以及小雪搭配武学,需要综合考虑他们的角色定位、技能特点以及团队需求。以下是一些建议:桃花的搭配 角色定位:桃花通常作为输出或辅助角色存在,擅长使用剑法。
烟雨江湖镇派武学最佳搭配如下:拳随搭配:烈阳离火千回:这是拳随的主流搭配,能够提供高额的输出和控制能力。拘魂玄冥:对于拘魂阁的玩家,玄冥也是一个不错的选择,但具体效果还需进一步测试。剑随搭配:幻影龙象碎星:幻影剑法搭配龙象般若功和碎星步,能够提供强大的生存能力和输出。
烟雨江湖商和沙实战技巧汇总一览
1、烟雨江湖商和沙实战技巧汇总如下:搭配思路 沙扛伤隐身,商残血输出:在战斗中,沙先承受一波伤害至半血后隐身,此时商顶上两回合至残血状态,随后沙带着三次格挡站出来帮助商承受伤害,而商则利用残血状态进行高输出。
2、这个搭配的思路很明显,就是沙先扛一波伤害残血隐身,然后商顶上两回合残血,之后沙带着三次格挡站出来帮商扛伤害,商残血输出。武道。因为是少林棍主,打211阵型非常舒服,一般战力高我三万左右的赢面都五成以上。
3、商沙配组合的核心思路是利用沙的隐身机制先扛一波伤害,然后商在残血状态下进行高输出。沙在隐身结束后,带着三次格挡站出来帮助商扛伤害,实现攻防转换。武道表现:商沙配组合在武道中表现出色,尤其对于少林棍主来说,打211阵型非常舒适。即使面对战力高于自己三万左右的对手,也有五成以上的赢面。
4、SL技巧与策略 避免反击:通过换布阵位置、调整真元装备、使用雷音戒、吃凝碧丹等方式,尽量减少被反击的次数。大招保留:在boss战的最后阶段,留下主角或商的大招,用于与boss进行最后的solo。暗器使用:暗器可以用于改变战斗序列。
5、实战技巧 组合运用:上述策略需灵活运用,根据具体局面组合使用。亲手实践:尽管推演可使用工具自动升级,但镇派任务中有一环考验沙盘推演能力,建议在200级后亲手操作几盘,熟悉推演机制。综上所述,烟雨江湖苍狼沙盘推演的关键在于理解胜利条件、灵活配置兵力、制定针对性战术策略以及熟练掌握实战技巧。
6、在《烟雨江湖》中,上乘刀法的选择至关重要。根据玩家的反馈和实战经验,以下几种刀法推荐排行如下:血战五式 血战五式以其高伤害和概率倍伤著称,残血状态下还能吸血,大招可以对两行敌人造成伤害。此刀法非常适合商昊乾或沙胡兰这样的角色使用,实战表现非常出色。
烟雨江湖伙伴阵容推荐
商昊乾+南知意+央蛮 商昊乾与央蛮的双前排抗压能力强,南知意辅助治疗与控制,续航稳定。秦无双+李一尘+杜月寒 高爆发与控制的组合,秦无双的群体伤害配合杜月寒的debuff效果显著。小氪玩家(适度投入)推荐阵容商棍+李剑+凌拳 商昊乾转棍系主坦,李一尘剑系输出,凌烟拳法补充控制。
经典输出阵容 商昊乾+月容+李一尘+秦无双商昊乾:作为前排输出,拥有高伤害技能,能够迅速削减敌人血量。月容:擅长单体爆发,对BOSS战有奇效。李一尘:提供稳定的输出和控制能力,有效干扰敌人。秦无双:辅助输出,增强队伍整体伤害。
烟雨江湖泠月派阵容与伙伴推荐:零氪玩家阵容推荐 前排:陶渊益:作为免费伙伴,陶渊益在前排表现特别优秀,推荐武学为寒冰决百花棍或寒冰诀血衣剑。田鹏(南宫靖一):也可作为前排,推荐武学为大星罗功和大阴阳手。陈元丰:同样适合前排,推荐武学为寒冰决百花棍。
小氪阵容:商昊乾(棍) + 李一尘(剑) + 凌烟(拳)平衡输出与防御,性价比突出。零氪阵容:李一尘(棍) + 苏念雪(剑) + 柳如意(拳)依赖免费获取角色,通过合理武学搭配实现以弱胜强。其他实用角色陈元封:平民友好型前排,防御资质优秀,适合拳法或棍法。
烟雨江湖双剑阵容搭配
核心搭配思路平衡性原则双剑阵容需兼顾输出、生存与控制能力。推荐选择1-2名高爆发双剑主C(如五狱剑法+青蛾功搭配),搭配1名坦克型伙伴(如棍系或拳系)承担伤害,剩余位置可补充辅助或副C(例如濒死增益型角色)。技能联动 连击体系:优先选择能触发追击或协同攻击的武学(如幽行步提升闪避后反击)。
后排剑客:后排剑客则侧重于输出和爆发,如泠月宫或苍狼门的剑客。他们通常拥有高额的攻击力和暴击率,能在短时间内对敌人造成大量伤害。阵容搭配建议 双剑互补:确保前后排剑客的技能和属性能够互补。
六扇门玩家:推荐带血衣剑法,加点方式为臂力、根骨拉满,内息视情况而定。拘魂阁玩家:推荐带狂风剑法,若不打算充值,则身法加点至175,臂力和内息按1:1的比例加点。双剑随从玩家:可搭配四象剑法,前排加点与血衣剑法相同,后排则将臂力和身法拉满,内息视情况而定。镇派剑法阶段:推荐剑法:幻影剑诀。
烟雨江湖中萧佩吟的武功搭配主要以剑法为核心,辅以轻功、身法和特殊技巧。剑法:萧佩吟精通双剑技巧,一手持长剑,一手持短剑,这种搭配突显了她身手敏捷、灵活的特点,能够在战斗中快速切换攻击与防御,增加了她的攻击力和灵活性。
在烟雨江湖中,随从武学的搭配和培养是一个重要环节。首先,野外功法的补齐是第一步。原有的拘魂阁双剑和少林六扇门双棍阵容可以被打破,之后的功法需要达到刀剑拳棍的平衡,这时四套路阵容就显得非常必要。其次,功法全吃策略可以确保每一本功法都被充分利用,例如拘魂不会浪费无瑕,六扇门也不会浪费五狱。
刀剑拳棍。野外功法补齐,原来的拘魂阁双剑,少林六扇门双棍阵容就可以推翻了,之后的功法必然是刀剑拳棍平衡,这时候四套路阵容就很有必要。功法全吃,拘魂不会浪费无瑕,六扇门也不会浪费五狱。
烟雨江湖后期哪个随从最强
1、T0级核心随从商昊乾(刀/棍)综合能力顶尖,尤其是加入拘魂阁后解锁的刀法路线,爆发伤害极高。后排推荐使用棍法,兼具生存与输出,是武道和副本的通用核心。注意:需搭配特定武学(如太虚神悟刀)和天赋升级才能发挥上限。李一尘(拳/棍)前排坦度第一,技能自带高额免伤和反击效果,适合副本与武道双场景。
2、《烟雨江湖》后期没有绝对的“最强随从”,但商昊乾、李一尘、月容、巫灵儿和姜逸尘等随从被普遍认为是较为强势的选择。商昊乾:被誉为“神一样的男人,真正的主角”,在后期表现极为出色。无论是微氪还是重氪玩家,都推荐购买商昊乾作为随从。李一尘:在后期同样具有很高的强度和实用性。
3、烟雨江湖2025随从强度推荐榜(省略版):顶级随从推荐:南知意 ≈ 央蛮 ≈ (雪,即于小雪) ≈ 商昊干:这四位随从在当前版本中表现尤为出色,是玩家的首选。南知意以其高身法收益和稳定免伤著称;央蛮则拥有回复免伤生存优势;于小雪为全队提供增益聚气,支援奶盾;商昊干则以高输出见长。
4、T0级别随从:商和凌。商被誉为真主角,拥有最高的成长率,是平民玩家必买的随从。他的天赋能造成残血伤害,适合放在前排。凌则是江湖第一辅助,开场能增加全体6%速度、8%命中率和聚气效果,是一个中等秘技的增幅。关键词是“全体”。凌的天赋使得她适合前排,且拳和棍是最佳选择。
5、烟雨江湖后排输出最强的角色难以一概而论,但剑随和刀随是两个值得推荐的选择:剑随:适用性广:剑随在大多数阵容中都有出色的表现,能够灵活应对不同类型的敌人。战斗优势:无论是面对敌方前排还是寻找中排弱点,剑随都能发挥其独特的战斗优势,提供稳定的输出。
6、在《烟雨江湖》中,主T随从主要有三位:初期的田、后期的陶以及元宝角色商。其中,商是不可或缺的角色,因其天赋出色,后期能抗能打,成为主T的首选。陶的天赋虽优于田,但两者在输出方面均较为乏力,因此不建议过度培养。
烟雨江湖双棍阵容搭配的介绍就聊到这里吧,感谢你花时间阅读本站内容,更多关于烟雨江湖棍主角加点、烟雨江湖双棍阵容搭配的信息别忘了在本站进行查找喔。